对阵图 全图 简图1 简图2 简图3 减一级 加一级
第4届中国少林黑白决围棋公开赛 对阵图
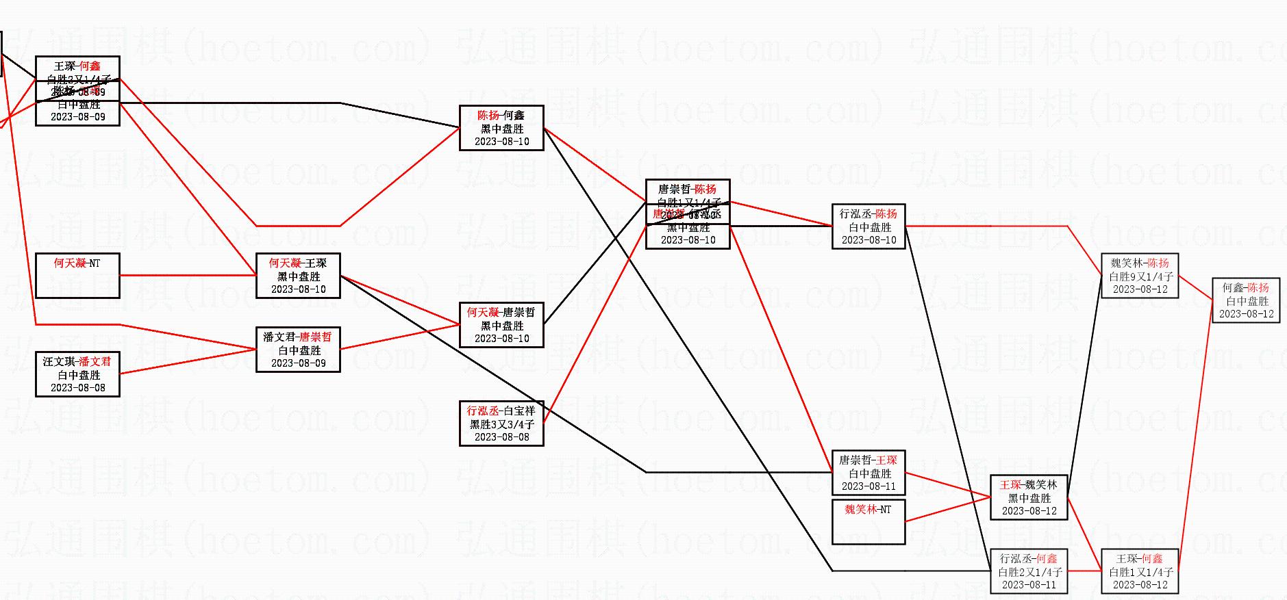
| 说明: | ||
| 1.陈扬获得冠军,何鑫获得亚军。决赛比分:陈扬1:0何鑫。棋局: | ||
| 2023-08-12 何鑫-陈扬 白中盘胜 | ||
| 2.上半区半决赛陈扬获胜, 比分:陈扬 1:0 魏笑林。棋局: | ||
| 2023-08-12 魏笑林-陈扬 白胜9又1/4子 | ||
| 3.下半区半决赛何鑫获胜,比分:何鑫1:0王琛。棋局: | ||
| 2023-08-12 王琛-何鑫 白胜1又1/4子 | ||
| 4.王琛和魏笑林分获三、四名。棋局: | ||
| 2023-08-12 王琛-魏笑林 黑中盘胜 | ||
