您现在的位置 >> 棋局列表 >> 对阵图

对阵图   全图   简图1   简图2   简图3   减一级   加一级

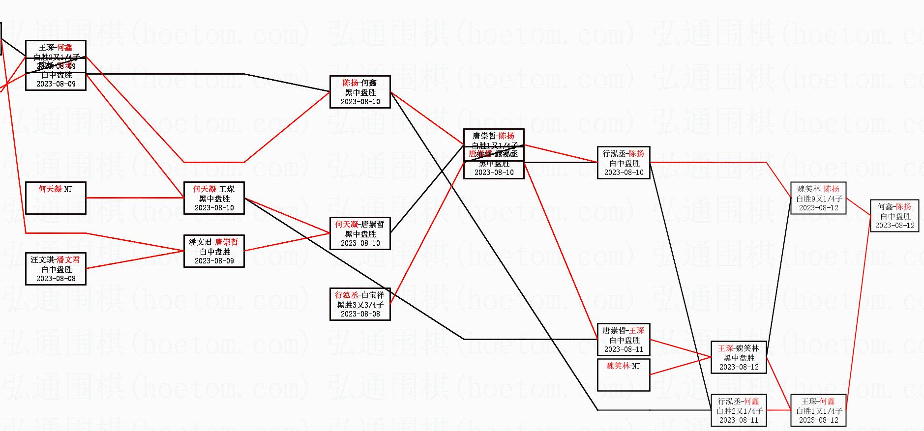
第4届中国少林黑白决围棋公开赛 对阵图

 


说明:
  1.陈扬获得冠军,何鑫获得亚军。决赛比分:陈扬1:0何鑫。棋局:
   2023-08-12 何鑫-陈扬 白中盘胜
  2.上半区半决赛陈扬获胜, 比分:陈扬 1:0 魏笑林。棋局:
   2023-08-12 魏笑林-陈扬 白胜9又1/4子
  3.下半区半决赛何鑫获胜,比分:何鑫1:0王琛。棋局:
   2023-08-12 王琛-何鑫 白胜1又1/4子
  4.王琛和魏笑林分获三、四名。棋局:
   2023-08-12 王琛-魏笑林 黑中盘胜

友情链接:中国棋院   韩国棋院   日本棋院   台湾棋院   日本关西棋院   海峰棋院   野狐围棋